咨询电话:
4006-134-968
网站首页
集团概况
企业简介
领导致辞
企业文化
资质荣誉
主营业务
城市更新降碳
乡村生态治理
零碳智能微网
碳源管理
行业方案
公共机构楼宇
商业楼宇
优秀案例
城市更新案例
生物质能源案例
煤矸石项目案例
合作伙伴
新闻中心
行业资讯
公司动态
碳价公告
双碳知识
联系我们
公司简介
联系方式
加入我们
网站首页
集团概况
企业简介
领导致辞
企业文化
资质荣誉
主营业务
城市更新降碳
乡村生态治理
零碳智能微网
碳源管理
行业方案
公共机构楼宇
商业楼宇
优秀案例
城市更新案例
生物质能源案例
煤矸石项目案例
合作伙伴
新闻中心
行业资讯
公司动态
碳价公告
双碳知识
联系我们
公司简介
联系方式
加入我们
Industry information
行业资讯
新闻中心
行业资讯
>
公司动态
>
碳价公告
>
行业资讯
您的位置:
首页
>
新闻中心
>
行业资讯
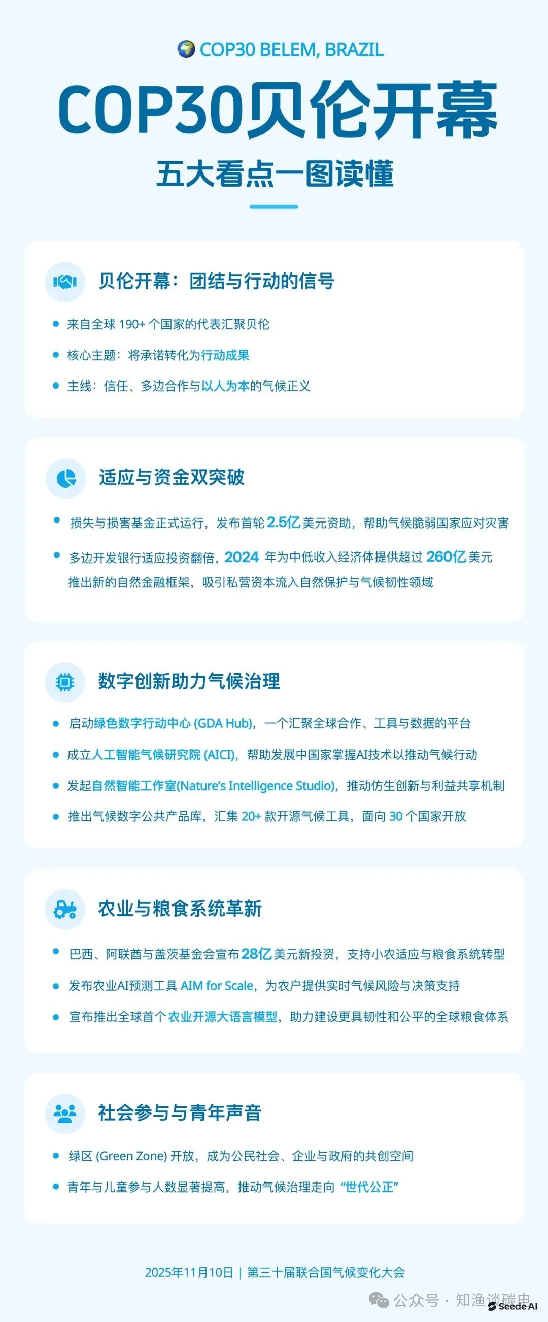
COP30贝伦开幕,五大看点一图读懂
2025-11-21
63
收藏
返回列表
你觉得这篇文章怎么样?
0
0
标签:
上一篇:
解锁农业碳汇新密码:CCER认证机制扩展之路
下一篇:
80亿吨碳排放:三大高耗能行业入局碳市场
相关内容
“碳考”在即!四大灵魂拷问直指痛点,绿宝贝助你全员拿高分!
2026-04-30
政策速递|中办国办印发《关于更高水平更高质量做好节能降碳工作的意见》:全面转向“...
2026-04-29
一图读懂|关于更高水平更高质量做好节能降碳工作的意见
2026-04-28
国家发展改革委有关负责同志就《关于更高水平更高质量做好节能降碳工作的意见》答记者...
2026-04-27
打造应对气候变化“北京样板” 推动首都绿色低碳转型
2026-04-26
中共中央政治局常委会会议审议批准,中共中央办公厅、国务院办公厅印发碳达峰碳中和综...
2026-04-25
李强总理主持国务院专题学习:统筹能源安全和绿色低碳转型,加快建设新型能源体系
2026-04-24
中共中央办公厅 国务院办公厅关于更高水平更高质量做好节能降碳工作的意见
2026-04-23
我国第二部法典——《中华人民共和国生态环境法典(草案)》
2026-04-22
节能改造补20%,最高一个亿——你能拿到吗?
2026-04-21