中能产业集群官方网站

咨询电话:4006-134-968

Industry information
行业资讯

行业资讯 您的位置: 首页 > 新闻中心 > 行业资讯

国内首个!上海市“自下而上”减污降碳评价体系征求意见

2025-12-25 42 收藏 返回列表
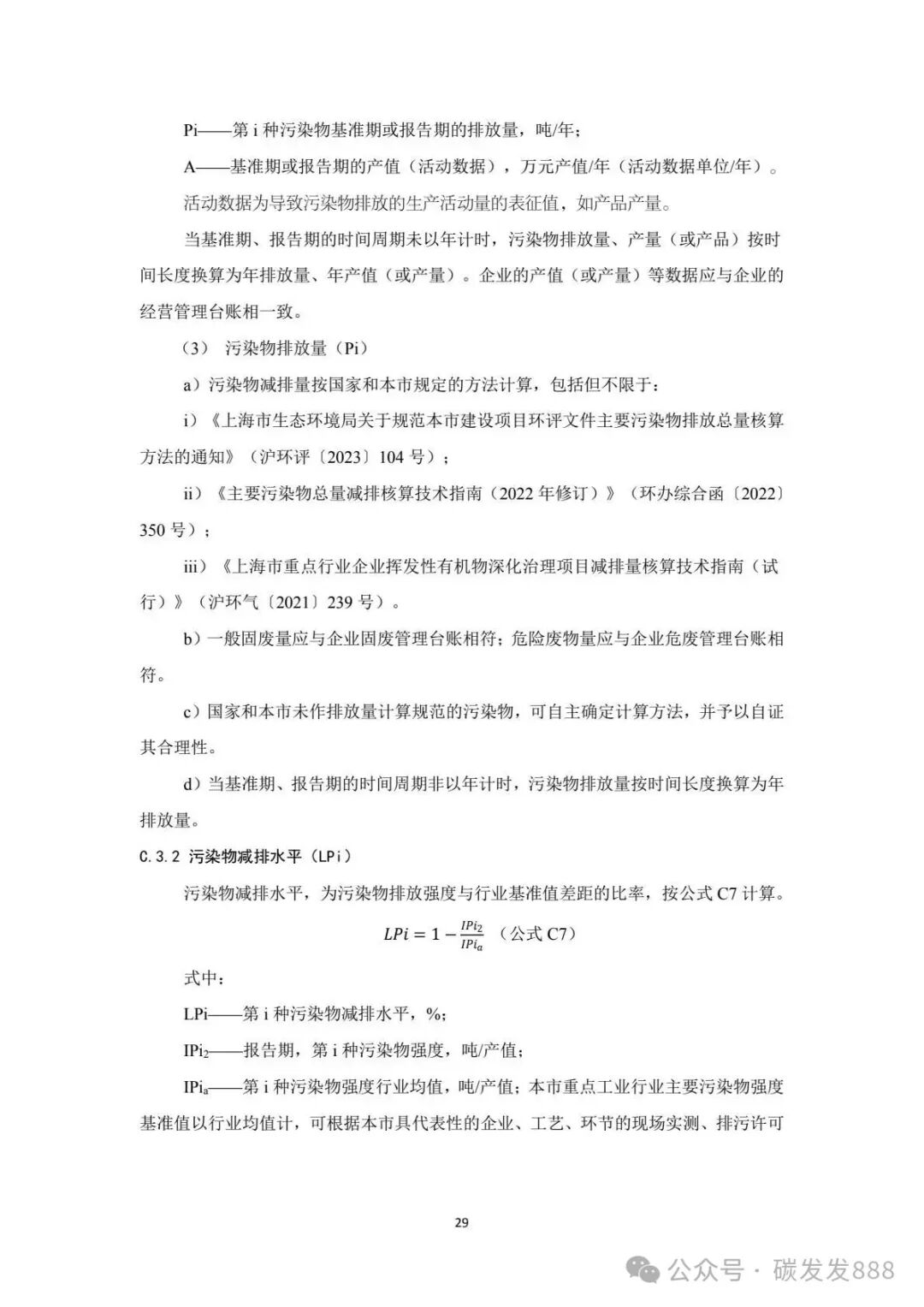
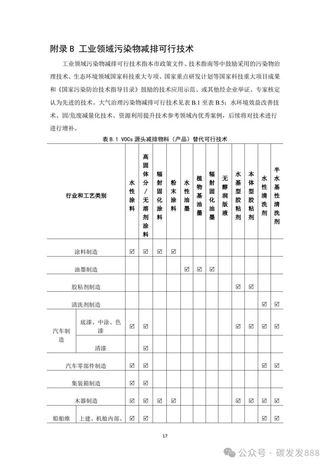
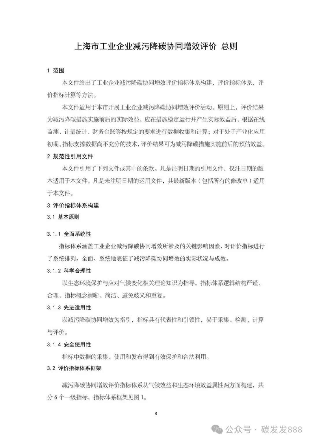
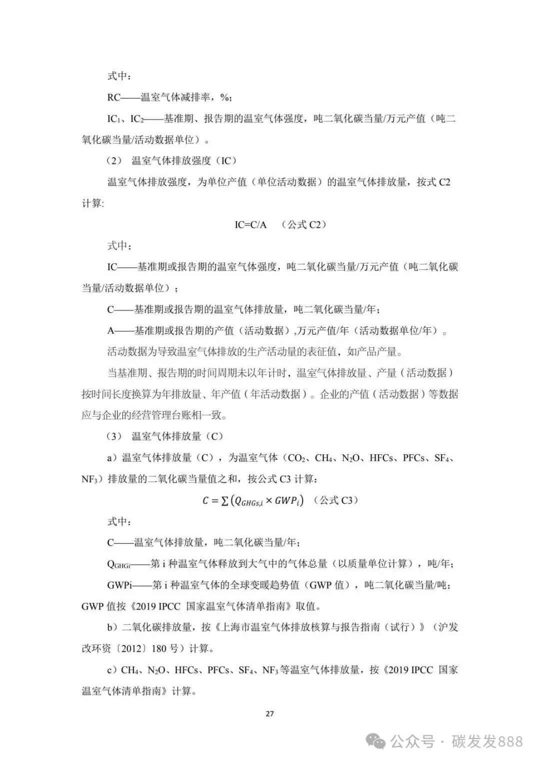
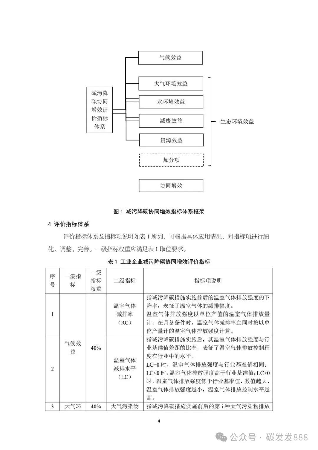
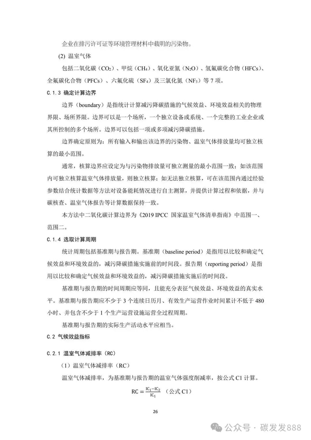
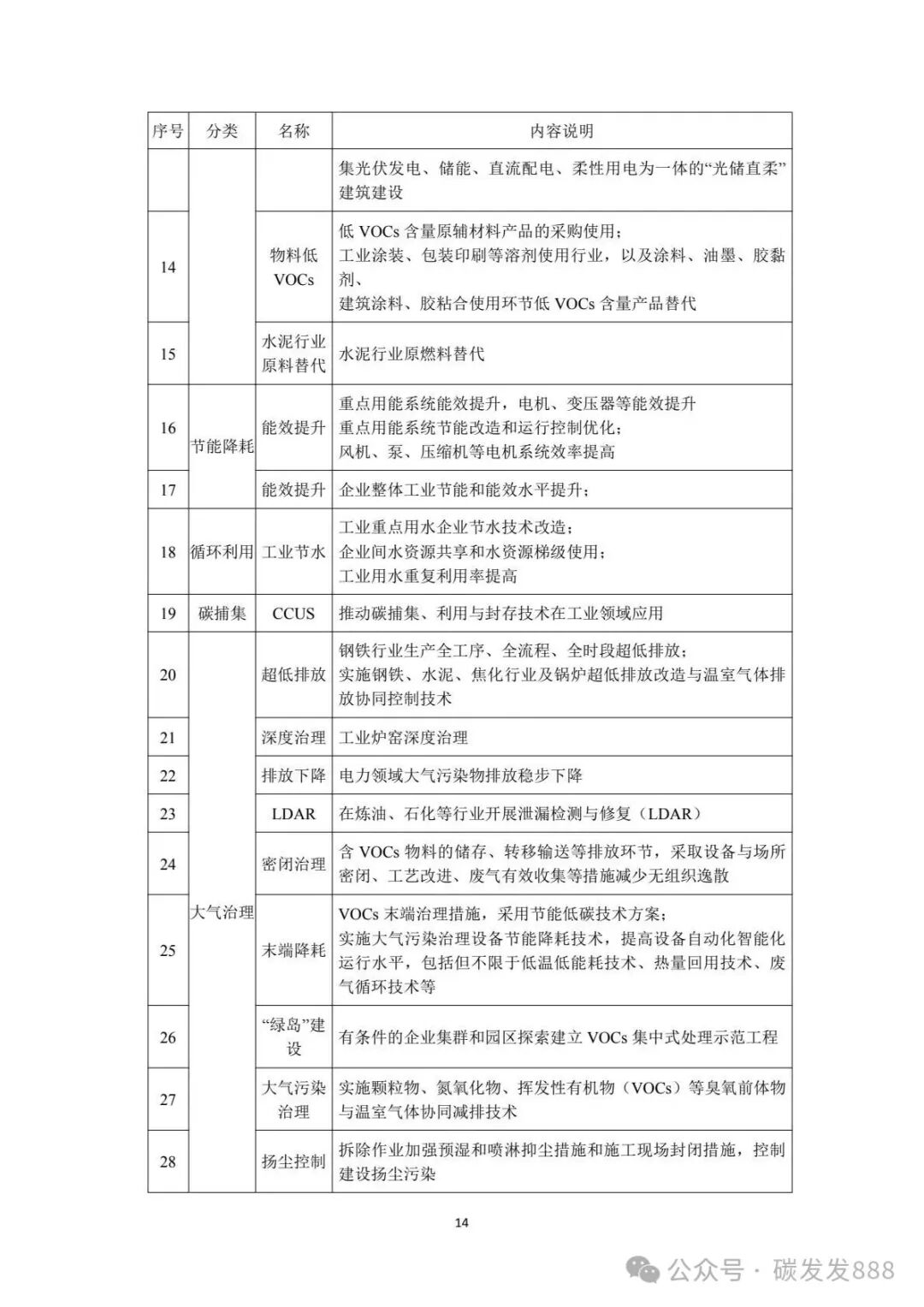
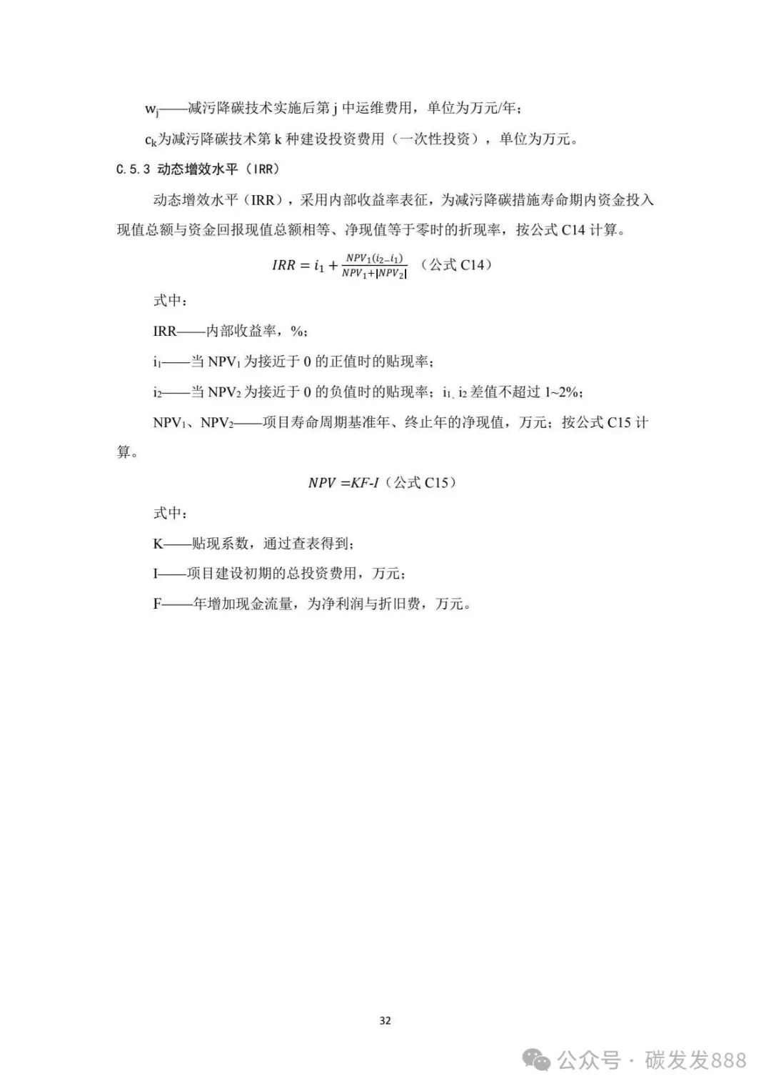
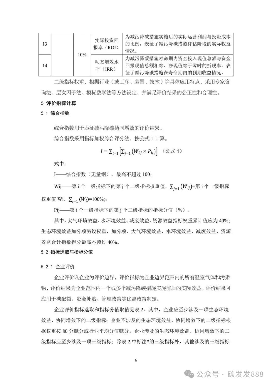
日前,上海市生态环境局发布《上海市工业企业减污降碳协同增效评价 总则(试行)》(征求意见稿)公开征求意见的公告,征求征集的时间为2025年12月18日至12月31日。

编制说明中显示,《评价总则》是国内首个省部级“自下而上”定量评价体系。

目前国家和省市层面减污降碳评价体系指标主要以区域考核为目的,定量指标大多采用“自上而下”的宏观数据,结合可得的定性指标数据而成。本《评价总则》是首个用于评价为减污降碳措施实施前后的实际效益的指标体系,可用于评价企业减污降碳水平、措施减污降碳效果以及筛选减污降碳效益突出的技术。

图片
详情如下:

49900c86c2754574964e2f227506fe4d(1).jpg

49900c86c2754574964e2f227506fe4d(2).jpg

49900c86c2754574964e2f227506fe4d(3).jpg

49900c86c2754574964e2f227506fe4d(4).jpg

49900c86c2754574964e2f227506fe4d(5).jpg

49900c86c2754574964e2f227506fe4d(6).jpg

49900c86c2754574964e2f227506fe4d(7).jpg

49900c86c2754574964e2f227506fe4d(8).jpg

49900c86c2754574964e2f227506fe4d(9).jpg

49900c86c2754574964e2f227506fe4d(10).jpg

49900c86c2754574964e2f227506fe4d(11).jpg

49900c86c2754574964e2f227506fe4d(12).jpg

49900c86c2754574964e2f227506fe4d(13).jpg

49900c86c2754574964e2f227506fe4d(14).jpg

49900c86c2754574964e2f227506fe4d(15).jpg

49900c86c2754574964e2f227506fe4d(16).jpg

49900c86c2754574964e2f227506fe4d(17).jpg

49900c86c2754574964e2f227506fe4d(18).jpg

49900c86c2754574964e2f227506fe4d(19).jpg

49900c86c2754574964e2f227506fe4d(20).jpg

49900c86c2754574964e2f227506fe4d(21).jpg

49900c86c2754574964e2f227506fe4d(22).jpg

49900c86c2754574964e2f227506fe4d(23).jpg

49900c86c2754574964e2f227506fe4d(24).jpg

49900c86c2754574964e2f227506fe4d(25).jpg

49900c86c2754574964e2f227506fe4d(26).jpg

49900c86c2754574964e2f227506fe4d(27).jpg

49900c86c2754574964e2f227506fe4d(28).jpg

49900c86c2754574964e2f227506fe4d(29).jpg

49900c86c2754574964e2f227506fe4d(30).jpg

49900c86c2754574964e2f227506fe4d(31).jpg

49900c86c2754574964e2f227506fe4d(32).jpg

49900c86c2754574964e2f227506fe4d(33).jpg

49900c86c2754574964e2f227506fe4d(34).jpg

49900c86c2754574964e2f227506fe4d(35).jpg

49900c86c2754574964e2f227506fe4d(36).jpg

你觉得这篇文章怎么样?

0 0

标签: