2025年以来,生态环境部已经发布了三批了CCER方法学,不久前的8月份,生态环境部发布了第三批CCER方法学,新增生物质发电和油气甲烷回收领域,一共四个,分别是纯农林生物质并网发电、热电联产,海上油田伴生气回收利用,陆上气田试气放喷气回收利用和陆上油田低气量伴生气回收利用。
而在年初的1月份,第二批两项方法学发布,扩展到节能和工业气体利用领域,包括公路隧道照明系统节能、甲烷体积浓度低于8%的煤矿低浓度瓦斯和风排瓦斯利用。而最早在2023年10月,生态环境部发布了首批四项CCER方法学,聚焦碳汇和可再生能源领域。具体包括:造林碳汇、并网光热发电、并网海上风力发电、红树林营造。
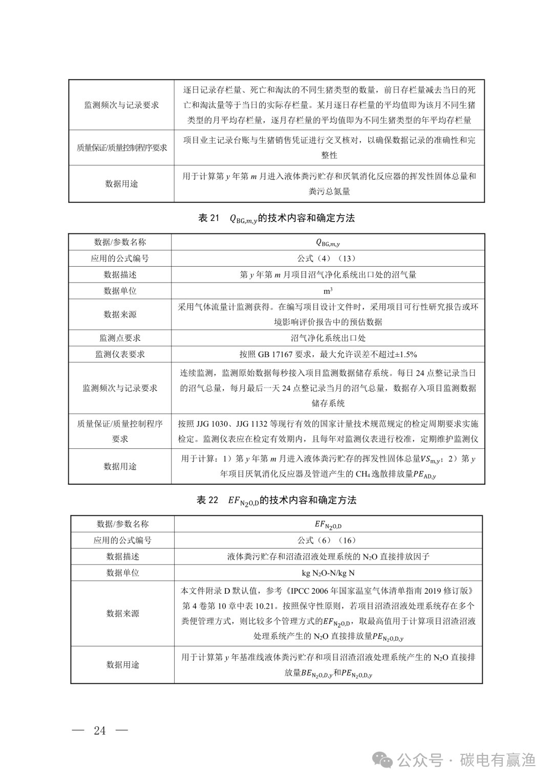
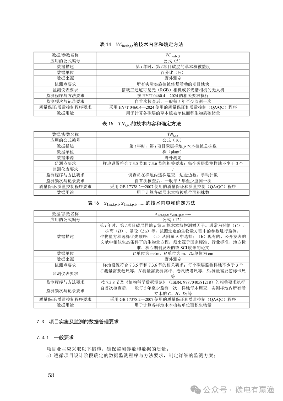
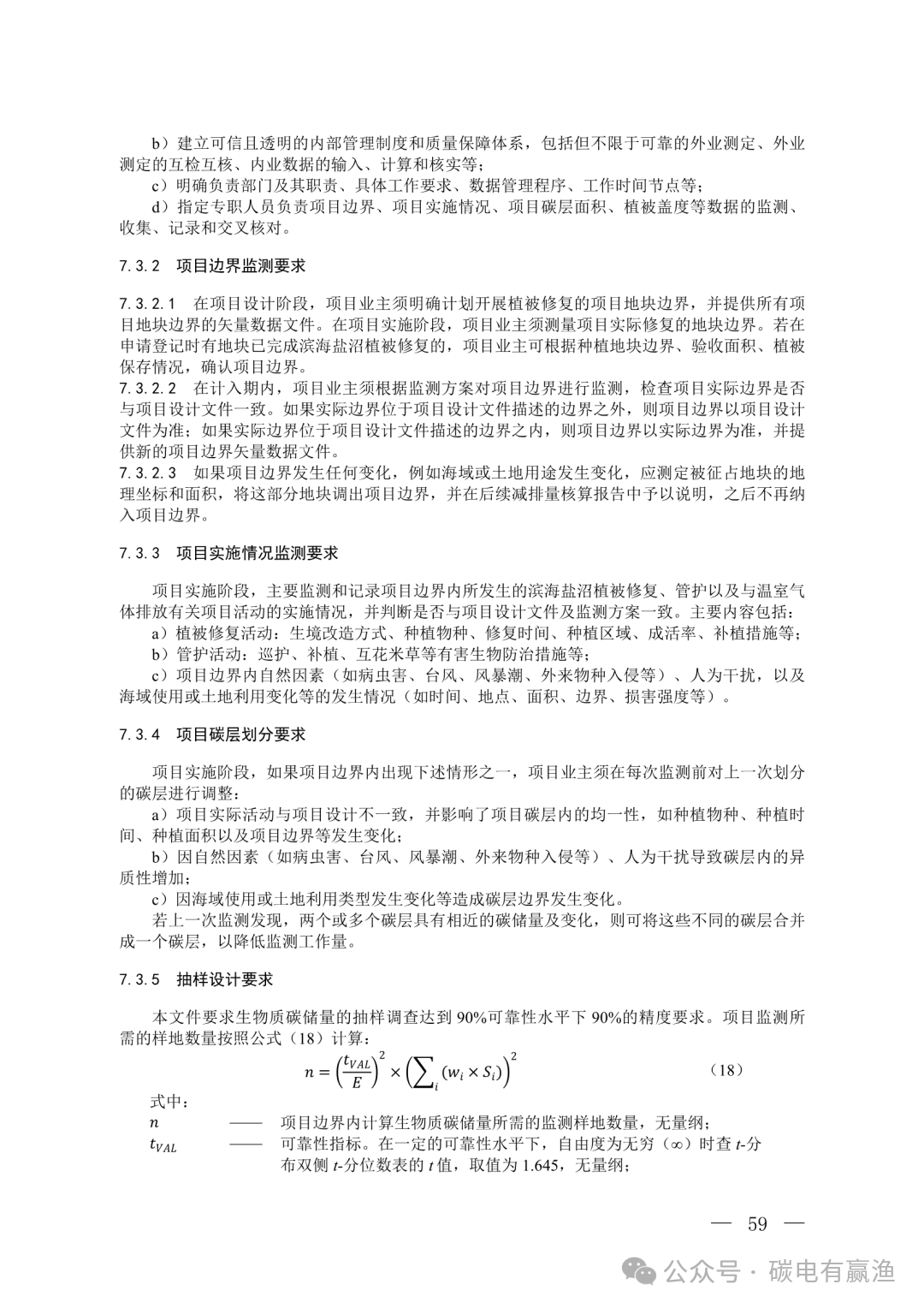
本次发布的第四批CCER方法学一共三个,分别是规模化猪场粪污沼气回收利用、滨海盐沼植被修复和海草床植被修复。


























3、海草床植被修复


















